字型大小: 小字型 (
A
)
字型大小: 正常字型 (
A
)
字型大小: 大字型 (
A
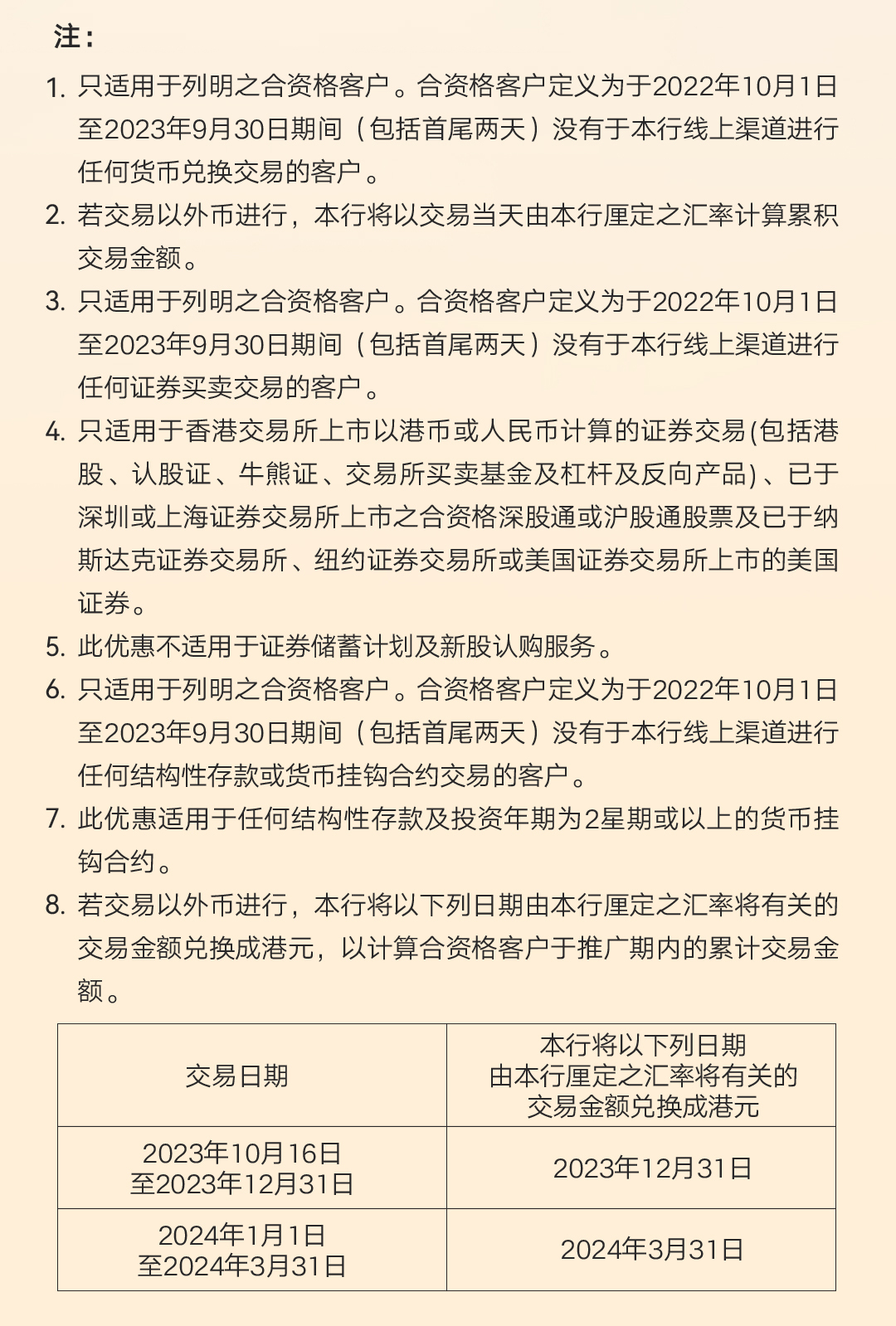
)
跳到内容 (按输入键)
就业机会
关于我们
ENG
.
繁
.
简
个人金融
私人银行
商业银行
投资服务
公司客户财资产品
电子银行
信用卡
e工具
存款服务
储蓄账户
往来账户
定期存款
零存整付储蓄计划
亲子户口
自动转账支薪服务
「活期宝」储蓄存款
综合理财
理财金账户
「理财e时代」账户
综合账户
贷款服务
私人分期贷款
个人税务贷款
结余转户
灵活资产抵押贷款
香港物业按揭
中小企业银行服务
机械及器材融资
汽车贷款
百分百担保个人特惠贷款
保险服务
人寿保险
客户查询及意见
人民币及跨境理财
人民币服务
汇款服务
跨境理财通
湾区账户通
湾区置业通
内地客户服务专区
工银大湾区個人金融服务
支付服务
内地及海外汇款服务
缴付服务
自动转账服务
转数快
其它服务
本地银行间转账
保管箱
强积金
服务收费表
货币兑换及找换
自动转账
本票
礼券
长者优惠计划
为何选择工银亚洲
始终为您
全面金融服务
尊贵礼遇及专属体验
ICBC Essence Card
商业贷款
内保外贷
跨境直贷
金融资产质押融资
万用寿险融资
券商新股孖展融资
贸易融资
进口贸易融资产品
出口贸易融资産品
保理及应收账融资
贸易融资线上化解决方案
商业账户
开立商业账户
海外企业开户支持
资本融资
债务资本市场
银团贷款
结构性融资
信贷资产交易
现金管理
账户管理与信息服务
收付款管理
流动性管理
存款管理
渠道服务
跨境企业通
托管服务
银行担保
担保函及备用信用证
其它服务
资产、投资管理服务
投资
公司卡
市场资訊
环球市场资訊
股市分析导航
窝轮/牛熊证每日焦点
新股资訊
美股资訊
ETF资訊
证券投资服务
APP下载
最新推广
新股认购
投资教室
每日最新资訊
证券服务
收费表
帮助中心
基金投资服务
智投基金导航
外汇
外汇及现货黄金保证金交易服务
FX plus - 外汇及贵金属交易账户
汇市及商品市场短评
更多投资产品
债券
投资储蓄计划
纸黄金计划
纸贵金属计划
货币挂钩合约
结构性存款
其他
工银亚洲理财教室
货币汇率
存款利率
「零存整付」储蓄计划一览表
优惠利率
贵金属牌价
资产、投资管理服务
人民币财资产品
人民币即期合约
人民币远期合约(交收/不交收)
人民币汇率掉期
人民币汇率期权
人民币利率掉期(交收/不交收)
人民币跨境贸易通
利率风险对冲产品
利率掉期
交叉货币互换
汇率风险对冲产品
外汇远期
外汇掉期
外汇期权
度身订做对冲产品
高收益结构性产品
外汇挂钩合约
股票挂钩合约
存款证
结构性存款
个人网上银行
企业网上银行
API开放平台
手机银行
个人手机银行
企业手机银行
工银智投资
电话银行
自动柜员机服务
借记卡服务
支票机服务
电子结单
电子通知书
微信官方账号
虚拟电子信用卡
信用卡申请
现金兑现计划
移动支付
商户免息分期
最新推广优惠
全年商户优惠
信用卡类别
实用资料
「Visa Checkout」服务
「Visa 验证/MasterCard SecureCode」服务
八达通自动增值服务
条款及细则
收费及还款
联络我们
申请中心
表格下载
个人理财服务表格
商业理财服务表格
服务收费
重要资料概要
计算机
消费贷款
物业按揭
相关网站
登入网上银行
个人/私人银行客戶
企业客戶
即时登记
系统维护通知
|
利率/汇率
|
申请中心
|
常见问题
|
手机银行
|
公司开户预约
网上银行
我的浏览
线上交易有赏
线上交易有赏